办理部门:bevictor伟德教学科研办公室(教学)、研究生院

办理地点:bevictor伟德行政楼109

办理时间:周一至周五

咨询电话:020-87111732(王老师)020-87111647(冯老师)

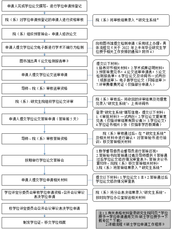
办理流程: